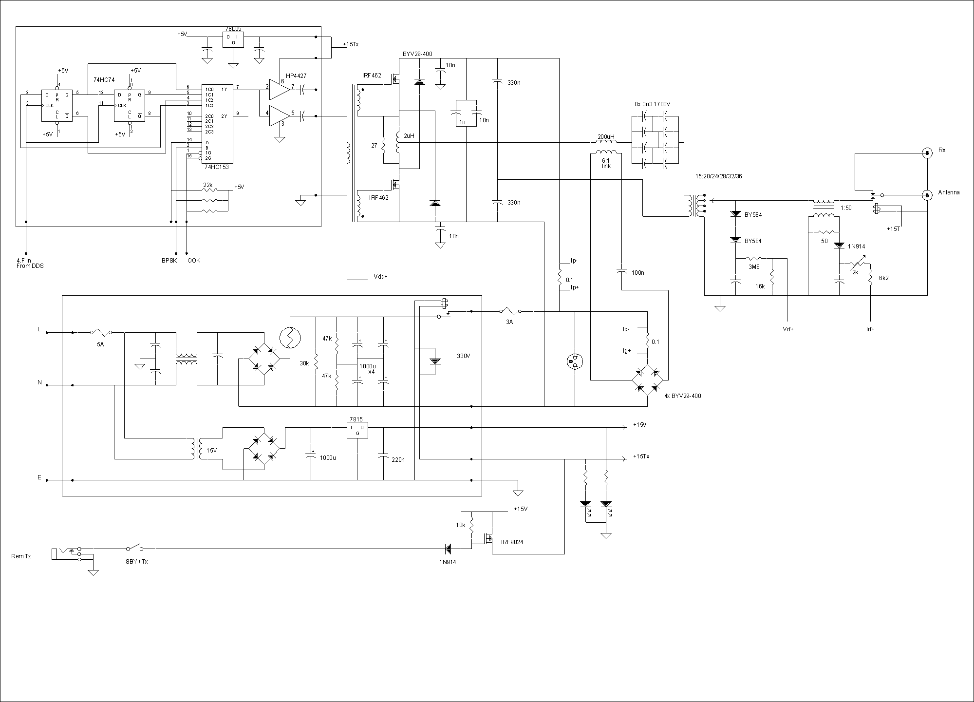
G4JNT's 600W PA.

diagram

FET driver transformer.

This consists of 12:12+12 turns on RM10 Ungapped core, 3C85 material. Thew indings here, at least the primary, give safety isolation from the mains and should be made of well insulated mains rated wire. The secondaries can be enameled wire, but they still have full voltage between the windings so need adequate insulation. I used PTFE insulated wire for all the windings here.

Setting up the guard circuit is a matter of trial and error. The transformation ratio is near to the loaded Q of the circuit, approximately 6 here, but the number of turns for the secondary winding has to be determined emipirically (and carefully to avoid blowing FETs !), as the coupling between the coils is not the 100% it is for a normal transformer. More turns aren eeded to get the approximately 6:1 transformation ratio required. Setting up the guard circuit is easy if a current limited (at say 2-3 A) 50 - 100V PSU is used to power the PAi nstead of the final supply. The actual voltage does not matter, the guard circuit works on ratios.

My tank coil consists of approximately 90 turns of plastic covered Litz wire in three layers on a piece of 68mm diameter drain pipe, turns adjusted for 200uH. The guard circuit winding ended up as around 25 turns (see, its not 6:1 turns ratio)

Unmarked components on the mains input to the PSU are filtering / EMC components. I took them from a scrap SMPSU rated at 600 Watts. Use whatever you can lay your hands on - but remember that capacitors that go across the mains, or from mains to ground, need to haves pecial safety and reliability ratings Class XX or XY - or something liket hat. Filtering here is important as transients on the mains could damage the PA and it is a bit naughty feeding lots of harmonics of 137kHz switching signals back into the supply. Also omitted on the diagram, a varistor should be connected across the mains input to further absorb any high energy pulses.

The surge limiting thermistor in the PSU input was taken from the same SMPSU. It has a cold resistance of about 12 ohms,f alling to 0.4 ohms when operating.

The output transformer is wound on an ETD49 core, 3C85 material. This can cope with 700 Watts - remember, it is a sine waveform, power handlingw ould be less if a square wave passed through it. The core does run warm - but not usually too hot to touch and much of the heat in mine is probably generated in the copper losses rather than the core itself A bigger core would be better, allowing less turns and copper losses as well asl ower core loss, but this size is readily available and cheap. The primary is wound with thick Litz wire (ex Decca / Crawley club) and the secondary should really be as well although the 1mm enamelled wire I used is good enough. The Litz must be the plastic covered type to give the other mains safety barrier. Transformer taps specified are for load resistances in the range 50 - 150 ohms.

No key click filtering or BPSK waveform shaping is possible using the drive circuit shown. It is up to your conscience or ingenuity as to what to do about this ! As a saving grace, I use the Tx mainly via the DDS drive input (for SMT Hell and SLOWCW) rather than by hard keying, and this does slightly reduce keying sidebands as the DDS operates with continuous phase.

(c) G4JNT 2001

Download the circuit.

Back to Features page.